

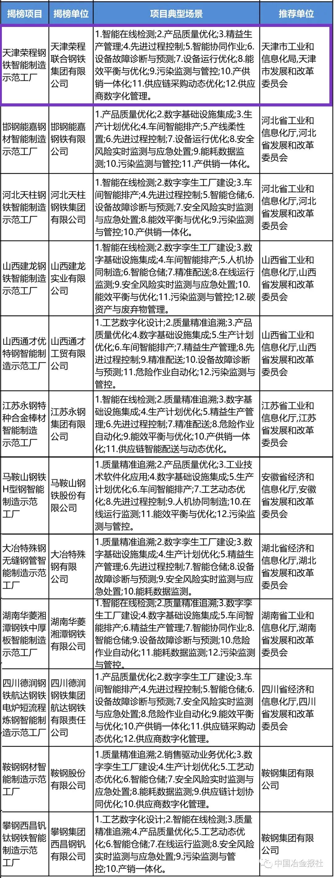
近日,工業和信息化部、國家發展和改革委員會、財政部、國務院國有資產監督管理委員會、國家市場監督管理總局聯合公布2023年度智能制造示范工廠揭榜單位和優秀場景名單,天津榮程聯合鋼鐵集團有限公司等12家鋼企上榜2023年度智能制造示范工廠。
智能制造示范工廠單位名單

近年來,榮程鋼鐵集團進一步加快數智化轉型的步伐,投資引進全球領先的工業互聯網平臺,堅持“萬物智聯、數據智匯、低碳智造”,高標準規劃建設以“5G+水土云工業互聯網平臺”為架構的智慧工廠,形成了“智云、智運、智造”三智合一模式,對鋼鐵生產過程通過數字化方式進行整合管理,實現全流程的數據互聯,推動制造業的質量變革、效率變革、動力變革。同時,榮程鋼鐵集團鐵區集控中心投入運行,部分生產崗位實現了人工智能化,通過5G+私域基站的支撐,打通全流程內部系統。
此次上榜標志著榮程鋼鐵集團在智能制造方面取得了重要突破,榮程鋼鐵集團將堅持綠色低碳高質協同發展,以鋼鐵般的意志打造數字鋼鐵智慧工廠,發揮智能制造優勢、打造鋼鐵產業新態勢,助力鋼鐵強國之夢。
|英文摘要| Abstract
文章來源|據中國鋼鐵工業協會